I-LiBIM: Iberian Cities against Climate Change through living labs and BIM tools
Objetivos:
El objetivo principal del proyecto es desarrollar servicios, soluciones arquitectónicas y constructivas para la adaptación de zonas urbanas sensibles del sur de Europa a las consecuencias del cambio climático, evaluándose la sostenibilidad y la mejora de la eficiencia energética, así como el impacto social de dichas intervenciones.
Se trabajará en áreas urbanas piloto (Cáceres, Toledo y Coímbra; por similitudes climáticas y socioeconómicas), y se enfatizará en la especial vulnerabilidad a los efectos del cambio climático de áreas sensibles como zonas deprimidas, centros históricos o áreas de difícil desempeño, destacando áreas urbanas densas y con poca vegetación, donde la isla de calor amplifica el efecto de las olas de calor, de los cambios climáticos extremos y del riesgo de inundaciones; o donde condiciones particulares como el entorno patrimonial hacen más difícil su adaptación.
Para alcanzar este objetivo general se plantean los siguientes objetivos secundarios:
- Apoyar los objetivos generales de la Misión de Adaptación al Cambio Climático involucrando a las comunidades y regiones en acciones climáticas.
- Diseñar y validar estrategias constructivas innovadoras efectivas en el sur de Europa que favorezcan la adaptación a los efectos del cambio climático tanto de las áreas urbanas como del entorno construido.
- Desarrollar una metodología que permita evaluar el impacto energético, social y ambiental de las soluciones diseñadas.
- Abordar la desinformación en el tema del cambio climático mediante la organización de grupos de trabajo que recogerán las necesidades de los ciudadanos y posteriormente, darán a conocer los objetivos y la funcionalidad de las soluciones desarrolladas.
SOCIOS:
Aspectos clave para el diseño de soluciones arquitectónicas y constructivas
Investigar los mejores ejemplos de diseño y construcción adaptada al clima de regiones climáticamente semejantes al del sur de Europa será uno de los primeros pasos para diseñar mediante enfoques bioclimáticos soluciones de bajo consumo, que mantengan los niveles de confort, la salubridad y el consumo eficiente.
Para diseñar soluciones arquitectónicas y constructivas innovadoras y sostenibles, se utilizará el diseño generativo, una metodología que emplea algoritmos y computación avanzada para permitir a los especialistas evaluar múltiples soluciones de diseño y optimizar los resultados mediante un proceso iterativo. El diseño se basará en parámetros previamente definidos, generándose las soluciones en base a dichos criterios, que serán adaptadas a cada contexto. Se considerarán criterios estéticos y funcionales para asegurar que el resultado final, además de ser eficiente y sostenible, respete el carácter único del entorno en el que se aplican.
Las propuestas buscarán tener un efecto inmediato y no sólo estarán centradas en la eficiencia energética y la sostenibilidad ambiental, sino en la sostenibilidad social, con el objetivo de promover edificios y espacios ecológicamente eficientes junto a una estructura social equilibrada y resiliente. Este enfoque supone considerar las necesidades demográficas y sociales, para asegurar que las soluciones arquitectónicas sean adecuadas para los distintos grupos sociales, fomentando la convivencia intergeneracional y la interacción social. Así los espacios deberán ser accesibles, además de cumplir con los requerimientos mínimos normativos exigibles.
Se pretende que dichas estrategias se fundamenten en técnicas pasivas y basadas en la naturaleza para rebajar la dependencia en el consumo energético y convertir los espacios actuales en espacios resilientes al clima. Se realizarán con materiales basados en conceptos de economía circular y baja en carbono, además de desarrollarse con indicadores de demanda y consumo según las características climáticas de la zona –temporalidad, humedad, radiación solar, dirección del viento– y de las condiciones ambientales locales –como soleamiento, orientación de los huecos–. La propuesta incluye que, mediante sistemas integrados basados en componentes de alta replicabilidad, prefabricados y preensamblados se alcance una mayor eficiencia en la fabricación e instalación de estas soluciones, para que, además, generen el mínimo trastorno a los residentes.
Las soluciones desarrolladas se integrarán en un espacio piloto real que será definido tras la fase de análisis de las áreas urbanas sensibles, permitiendo valorar en condiciones reales de uso las distintas soluciones arquitectónicas y constructivas propuestas.
Simultáneamente, dichas soluciones constructivas se desarrollarán en prototipos con nuevos componentes que han sido validados en entornos de laboratorio, pero que aún no han sido probados en condiciones reales. Estas soluciones innovadoras, no existentes en el mercado, serán validadas a nivel demostrador (EDEA-CICE), permitiendo comparar el comportamiento de estos prototipos respecto a las soluciones utilizadas en el espacio piloto real. Así, por ejemplo, se podrán validar sistemas prefabricados en los que los componentes tradicionales se sustituyan por residuos y que se puedan obtener a partir de fabricación aditiva.
Aspectos clave para el desarrollo de una metodología que permita evaluar el impacto energético de las soluciones diseñadas
La evaluación del impacto energético de las soluciones arquitectónicas y constructivas desarrolladas y aplicadas, bien en el espacio piloto real bien a nivel de demostrador, es un aspecto clave para determinar su viabilidad de implementación en otros proyectos de renovación.
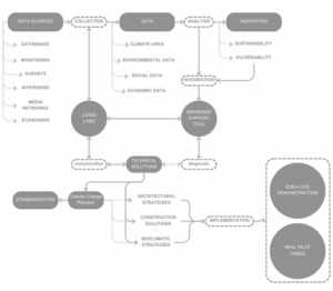
En esta fase se estudiarán las condiciones climáticas y ambientales con el acceso a los datos climáticos existentes y la monitorización previa de las áreas de intervención para conocer el punto de partida y evaluar y analizar de forma detallada y sistemática las mejoras energéticas resultantes de aplicar las soluciones arquitectónicas y constructivas. Este análisis se llevará a cabo utilizando la metodología BIM, por su facilidad para integrar información geométrica y semántica junto con sistemas de información geográfica (GIS) para representar y volcar la información a los agentes interesados.
Se creará un modelo digital actual, al que se le integrarán las soluciones propuestas, evaluando las mejoras energéticas basándose en la comparación de los valores de los indicadores level(s) definidos en el marco común de la UE. La evaluación se llevará a cabo en varios niveles, a nivel teórico a partir de los valores teóricos estimados de las soluciones desarrolladas, y a nivel real, mediante el análisis de las soluciones en el espacio piloto real y a nivel de demostrador.
Esto permite validar las soluciones propuestas, verificando si dan respuesta a las nuevas regulaciones aprobadas por el Parlamento Europeo, y que propulsan la transición hacia productos de construcción ecológicos, de cara a obtener el necesario pasaporte digital para su comercialización.
Aspecto clave para la organización de grupos que den a conocer las soluciones desarrolladas
El diseño basado en las necesidades reales reclamadas por la ciudadanía es prioritario en del desarrollo del proyecto. Durante su desarrollo, divulgar y transferir los resultados a los grupos involucrados es fundamental, ya que de la transmisión depende la replicabilidad de las soluciones desarrolladas.
A través de la organización de oficinas, se quieren dar a conocer las soluciones desarrolladas a la administración, a los usuarios y a los técnicos especialistas. Mediante la difusión a las instituciones se pretende que se generen nuevas líneas de financiación de ayudas a la ciudadanía.
Fases de trabajo
- Análisis de las características y carencias en el ámbito de la adaptación al cambio climático de las áreas sensibles que podrían servir de espacio piloto en el área geográfica de actuación (Cáceres, Toledo y Coímbra).
- Estudio y definición del clima en el que se actúa con el objetivo de que resulten tecnologías adaptadas al contexto y a los efectos del cambio climático. Para esta fase se analizarán tanto los datos climáticos existentes como los datos procedentes de la monitorización de las áreas de estudio.
- Definición de parámetros y desarrollo de herramienta para el desarrollo de múltiples soluciones constructivas en base a un diseño iterativo.
- Diseño y definición de soluciones y tecnologías constructivas y selección de las soluciones óptimas para cada área de intervención.
- Aplicación de las tecnologías constructivas a un entorno real. Las tecnologías se implementarán en pilotos existentes y se analizará el comportamiento de nuevos componentes en prototipos instalados en los edificios de demostración experimental de EDEA-CICE.
- Oficinas de sostenibilidad. Acercamiento a la ciudadanía, gobernanza y técnicos. Esta fase estará activa durante todo el desarrollo del proyecto, desde la toma de datos sobre necesidades hasta la divulgación de los resultados obtenidos.
- Monitorización y evaluación del comportamiento en condiciones reales de uso.
- Análisis de resultados, validación y conclusiones.
Resultado previsto:
Poner a disposición de los grupos de interés una tecnología y soluciones constructivas validadas, altamente replicables y adaptables al entorno, para la reconversión de áreas urbanas sensible en espacios energéticamente eficientes y de baja huella de carbono.
Artículos relacionados:
-
LIFE24 I-LIBIM: Éxito de participación en el taller sobre vulnerabilidad climática en el Casco Histórico de Toledo
-
NOTIO asiste a la reunión en Coimbra del proyecto I-LiBIM (LIFE24)



